摘要:,,本文详细介绍了注册制股票交易规则。注册制下,企业股票发行不再由行政审批,而是由市场自主决定。交易规则包括投资者准入条件、股票发行与交易流程、信息披露要求等方面。文章还强调了投资者在注册制下的风险自负原则,需充分了解并评估投资对象的风险。此文旨在帮助投资者更好地理解和掌握注册制股票交易规则。
随着金融市场的不断创新,股票交易制度也在与时俱进,注册制作为新兴的股票发行制度,在中国资本市场中逐渐占据重要地位,本文将全面解读注册制股票交易规则,帮助投资者更好地理解和适应这一新的交易制度,从而在投资过程中作出明智的决策。
注册制概述
注册制是企业发行股票时,以公开文件的形式向监管机构提交信息,并由监管机构对信息进行审核的一种股票发行制度,相较于以往的审批制,注册制更强调信息披露的透明度和准确性,只要企业符合注册条件,即可获得发行资格。
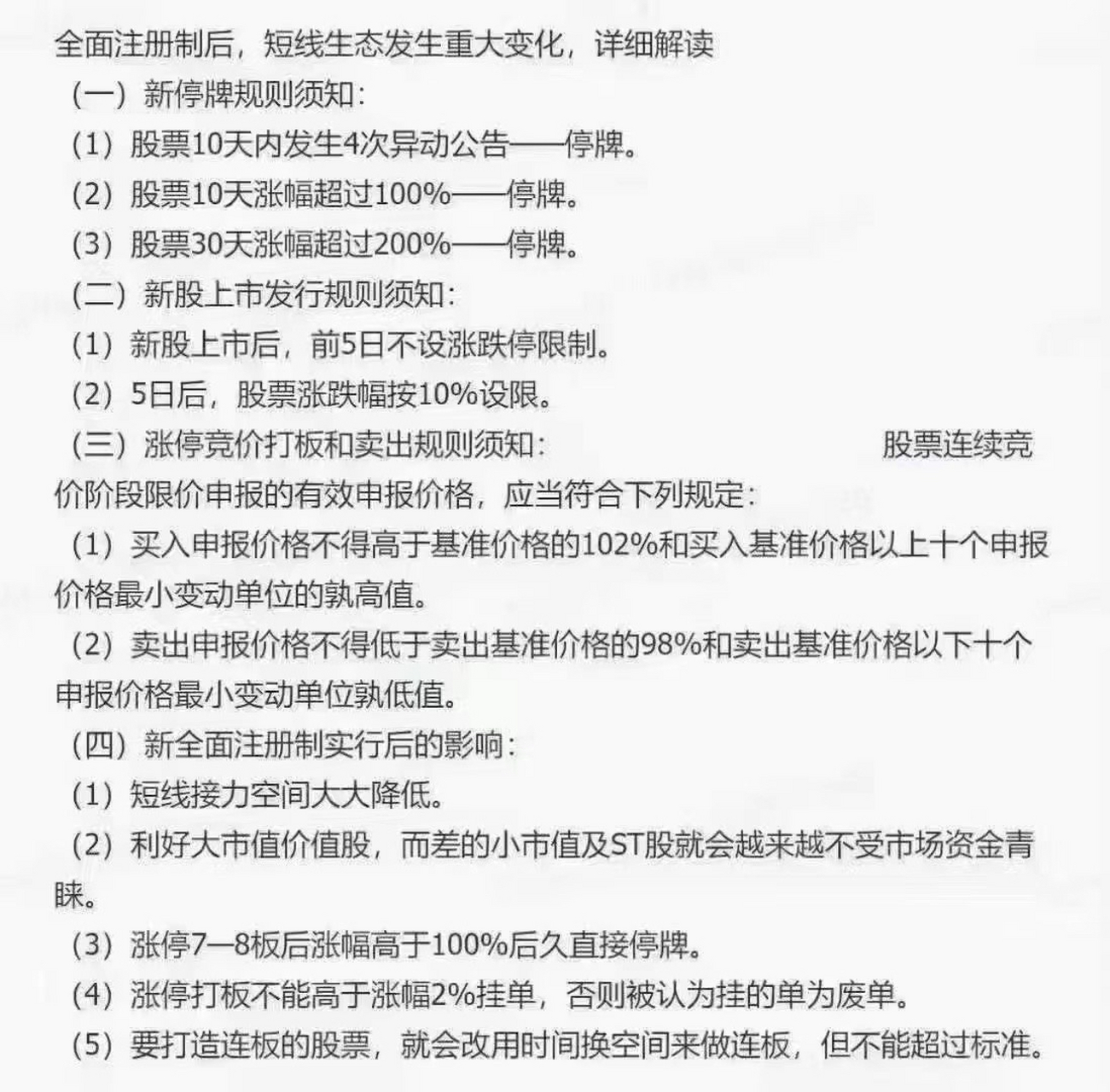
注册制股票交易规则要点
1、投资者准入:投资者参与注册制股票交易需满足一定条件,如账户资产达到一定金额、具备相应的投资经验等,机构投资者和个人投资者均需完成开户手续并符合相关要求。
2、股票发行与上市:在注册制下,企业完成注册程序即可发行股票,无需监管机构的实质性审核,企业需充分披露财务信息、经营状况、风险因素等,以供投资者决策参考,符合上市条件的股票可在证券交易所上市交易。
3、交易制度与机制:注册制股票交易遵循价格优先、时间优先的原则,投资者通过证券公司进行买卖,采用电子交易系统达成交易,交易过程中,需遵守交易所规定的交易限制和交易费用标准。
4、信息披露:注册制强调信息披露的充分性和透明度,企业不仅需定期发布财务报告,还需公告重大事项,确保投资者基于充分信息作出投资决策。
5、监管与风险控制:监管机构对注册制股票交易实施严格监管,采取多种措施控制市场风险,如设置涨跌幅限制、实施退市制度等。
案例分析
以某科技公司在注册制下的股票发行与交易为例,该公司通过注册程序成功发行股票并在证券交易所上市,在交易过程中,投资者通过证券公司参与买卖,遵循交易所规定的交易规则,由于该公司充分披露了财务信息、经营状况等,投资者能够基于充分信息作出投资决策,监管机构的严格监管确保了市场公平、公正、公开。
注意事项
1、投资者需充分了解投资知识,提高风险意识。
2、关注企业信息披露情况,确保投资决策基于充分信息。
3、遵守交易规则,遵循价格优先、时间优先的原则。
4、关注市场动态,合理把握投资机会。
注册制股票交易规则是资本市场发展的重要产物,对投资者和企业都提出了新的要求和挑战,投资者需充分了解规则,提高风险意识,做出明智的投资决策,希望通过本文的解读,能为投资者提供一些参考和帮助。



还没有评论,来说两句吧...